Breadcrumbs

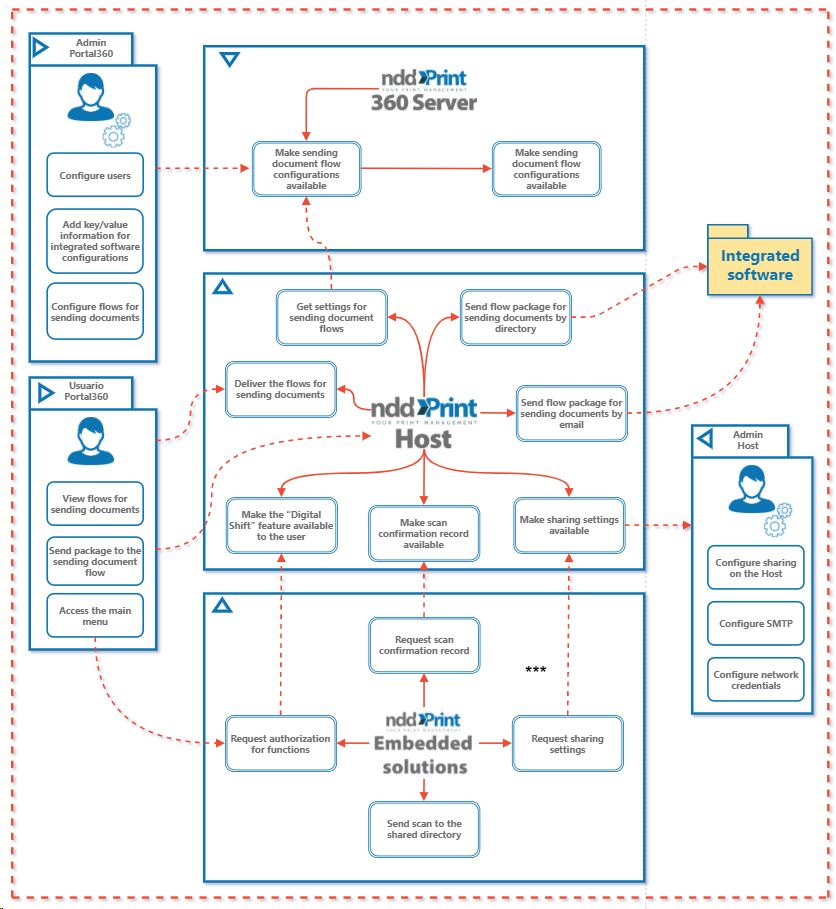
NDD Print Digital Shift

The Digital Shift feature aims to facilitate the organization and input of documents and set permissions for user and user groups that can access these streams. It is also possible to configure the scan properties (quality, paper size, orientation, and other) for each flow. Using those configurations guarantees that the scanned file always complies with the properties of each process.

Users can create forms on screen and use the data directly to the printer, arranging the scanned file, customizing the file name, and choosing the folder to save it.

The Digital Shift feature generates XML files to integrate with ERP and ECM software.

image-20220921-123418.png
Digital Shift operating flow